毕节幼儿师范高等专科学校
211 |
985 |
双一流 |
师范
贵州省
高职(专科)
省重点
公办
立德、博爱、求真、尚美
0857-8317445
http://www.gzbjyz.com/
更多 >
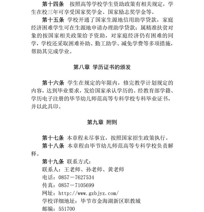
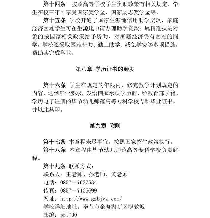
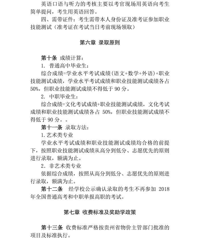
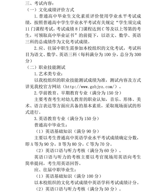
图片
院校首页
历年分数
历年分数
历年分数
普通类
艺术类
体育类
招生计划
院校计划
投档规则(艺术)
投档规则(体育)
招生政策
招生简章
招生资讯
探校攻略
探校攻略
探校攻略
探校攻略
探校攻略
探校攻略
院校首页
> 招生简章
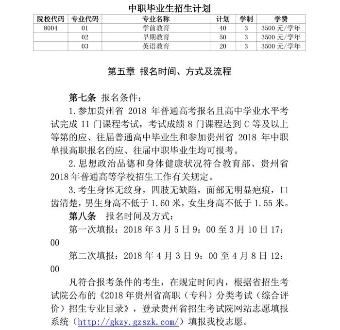
毕节幼儿师范高等专科学校2018年分类考试(高职综合评价)招生章程
2022-06-20 22:20:58 分享至:
招生简章
招生资讯
毕节幼儿师范高等专科学校2018年分类考试(高职综合评价)招生章程
2022-06-20 22:20:58